Progenitor of sheeps = Ovis orientalis.
Existing mouflon share a common ancestor with domestic sheep, solid theory but exact process and which events where is muddled. Naming conventions align with 5th International Symposium on Mouflon.
O. orientalis = Progenitor
Extant moufloniforms include
- O. vignei = Urial
- O. gmelini = Asiatic
- O. g. gmelini = Armenian, Iranian
- O. g. ophion = Cyprus
- O. g. isphahanica = Estefaha
- O. g. anatolica = Anatolian
- O. g. musimon = Corsican / Sardinian / European
- O. g. laristanica = Laristan
Wild sheep:
- Argaliforms
- O. ammon = Argali Sheep
- Pachyceriforms
- O. canadensis = Big Horn
- O. dolli = Dall Sheep / Lean Sheep
- O. nivicola = Siberian Big Horn / Snow Sheep
Rezaei et al., 2009.

European Muflon (O. musimon) and O. orientalis are closely related, both seen in blue above. European Mouflon from O. Mouflon having been domesticated and later becoming feral.
Tapio et al., 2006. Sheep Mitochondrial DNA Variation in European, Caucasian, and Central Asian Areas. Molecular Biology and Evolution, Volume 23, Issue 9, September 2006, Pages 1776–1783.
Mitochondrial DNA or haplotype is passed maternally, mouflon and most European sheep are haplotype group B. These breeds were domesticated in the Fertile Crescent based on archeological evidence, making the mouflon a primitive feral sheep.
Rezaei et al., 2009. Evolution and taxonomy of the wild species of the genus Ovis (Mammalia,Artiodactyla, Bovidae). Molecular phylogenetics and evolution. 54. 315-26.
Meadows et al., 2007.

Mouflon continue to be in Haplogroup B, O. orientalis and other wild sheep didn’t cluster but are branching with Haplogroup D from Haplogoup A. Meadows et al., urges cation in making claims as the differences are greater than those between Haplogroup C and D. A common ancestor exists but is not identified.
Meadows et al., 2007. Five ovine mitochondrial lineages identified from sheep breeds of the near East. Genetics. 2007 Mar;175(3):1371-9.
Denirci et al., 2013
This is showing where different sheep fall in the known haplogroups. Sevgin et al., proposed an independent haplogroup called X, not pictured above, was observed in domestic sheep in the Anatolian peninsula but not in Moufloniforms.
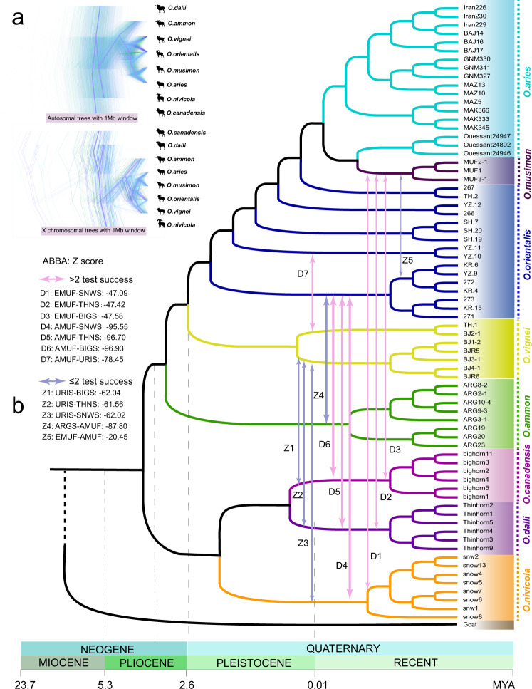
Chen et al., 2021

Relation based on X chromosome and autosomes, arrows are introgression pairs from hybridization or backcrossing. European Mouflon (O. Musimon) have a common ancestor with O. aries then O. orientalis. Introgressions for European Mouflon occur with O. orientalis, O. canadensis, O. dolli and O. nivicola.
Chen, Ze-Hui et al. “Whole-genome sequence analysis unveils different origins of European and Asiatic mouflon and domestication-related genes in sheep.” Communications biology vol. 4,1 1307. 18 Nov. 2021, doi:10.1038/s42003-021-02817-4
Atağ et al., 2024
The genomes of Cyprian and Anatolian Mouflon are closer than other wild Ovis to Domestic sheep. The Cyprian Mouflon are genetically health despite isolation, but both Cyprian and Anatolian have high homozygosity.
Atağ, Gözde et al. “Population Genomic History of the Endangered Anatolian and Cyprian Mouflons in Relation to Worldwide Wild, Feral, and Domestic Sheep Lineages.” Genome biology and evolution vol. 16,5 (2024)
Mereu et al., 2024

HPG = Haplogroup, the five distinct recorded haplotypes. Moufloniforms are the undomesticated remnants and the Urial falling outside this distinction. Sardinian Mouflon are proposed as the progenitors closest remnant. HPG diversity is evident of either multiple domestication events or high genetic diversity occurring before domestication. O. gnemili being the probable maternal ancestor, European Mouflon being reintroduced from Sardinian Mouflon in the 1700’s.
Mereu, Paolo et al. “Phenotype transition from wild mouflon to domestic sheep.” Genetics, selection, evolution : GSE vol. 56,1 1. 2 Jan. 2024, doi:10.1186/s12711-023-00871-6.


One thought on “Mouflon and other Wild Sheep”